Happy Friday, I hope it's sunny for you today,
This week's posts seem to be reflecting my mood on overwork and the need to make the space for creativity. I say as I rush this week's newsletter out before running into a meeting.
Make sure to watch the video that Corporate Rebels shared on the wonderful organisation that is Buurtzorg.
Cheers!
Emily
People and culture

How to make ‘work of the future’ work for everyone
Guided by a new social contract, here’s how you can develop working models that deliver for your shareholders, employees, and global communities. Digital transformation. Automation. Globalization. A persistent productivity-wage gap — and the anger and activism it can engender in the workforce.
Resisting the Pressure to Overwork
Few of us want to overwork. Even when our jobs feel meaningful, we’d prefer to work to live, not live to work. We benefit from also devoting time to other interests and hobbies, family and friends, leisure, and learning not related to our professions. Those are meaningful to us too.
Employers and loneliness
Forward thinking employers have led on many major social changes. They have helped break down discrimination on the basis of gender, race, disability, age or sexuality. Many offices were at the forefront of the movement to end smoking in workplaces.
Organisations and systems

understanding work systems
Continued from focus on the system. “Over the long haul, even strong people can’t compensate for a weak process. Sure, some occasional success may come from team or individual heroics. But if you pit a good performer against a bad system, the system will win almost every time.
The billable hour is a trap into which more and more of us are falling
It will take about three minutes to read this column. Whether it’s worth three minutes depends on me, of course. I will do my best. But it also depends on you, on your attitude to time and, perhaps, on your profession.
Online Course 'How Buurtzorg Works' (Early Bird Promotion!)
Today, we are launching another course in the Corporate Rebels Academy: “How Buurtzorg Works.
Five essential tips for great internal communication
Done well, great internal comms mean the team has a clear understanding of the company's mission, priorities, and status. Done poorly, people have no idea what's going on and have to fill in the blanks with back channels and their imaginations.
Setting and measuring goals

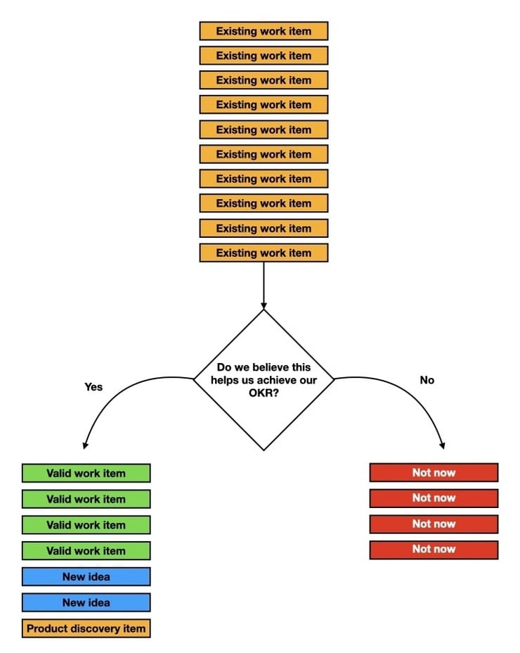
OKR Anti-pattern: Creating OKRs to “fit” your backlog
I doubt you’ll find any startup, high growth company or enterprise that is choosing to implement OKRs and doesn’t have a backlog of work already defined, prioritized and in some stage of development.
Tools and approaches for teams

5 ways to access the inner creative in every team member
There’s a myth that only certain people are creative. The proof is in the title, right? Wrong. We’ve been taught that creativity is something you either have or don’t have, which is an outdated way of thinking.



